国内

自民有志が首相に3次補正編成を要望 定額給付金の支給継続を盛り込み

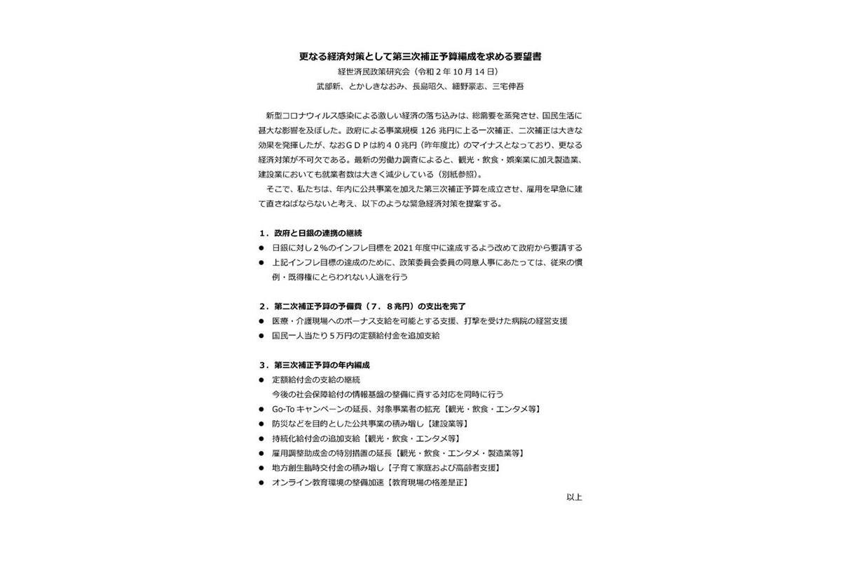
 自民党の有志議員グループ「経世済民政策研究会」の長島昭久元防衛副大臣らは14日、首相官邸に菅義偉首相を訪ね、新型コロナウイルスの経済対策のため令和2年度第3次補正予算の編成を求める要望書を手渡した。定額給付金の支給継続を盛り込んだ。

 要望には打撃を受けた病院の経営支援や、マイナンバーの活用を念頭に社会保障給付の情報基盤整備も求めた。

 長島氏は記者団に「昨年とGDP(国内総生産)を比べると約40兆円落ち込んでいる。埋める経済対策が必要だ」と語った。

Recommend

Biz Plus

Ranking

アクセスランキング